高级搜索

留言板

尊敬的读者、作者、审稿人, 关于本刊的投稿、审稿、编辑和出版的任何问题, 您可以本页添加留言。我们将尽快给您答复。谢谢您的支持!

姓名
邮箱
手机号码
标题
留言内容
验证码

当期目录

2026年  第48卷  第3期

2026 年 3 期封面
2026, 48(3).
摘要:
2026 年 3 期目次
2026, 48(3): 1-4.
摘要:
卓越领军专栏
低空智联网架构、安全与优化关键技术
王云涛, 苏洲, 高源, 巴建乐
2026, 48(3): 889-913. doi: 10.11999/JEIT250947
摘要:
低空智联网作为低空数字经济的关键基础设施,通过深度融合各类有人/无人航空器及其地面支撑网络,构建了低空空域人-机-物三元融合的智能互联体系。该文系统梳理了低空智联网的最新研究进展,从网络架构、资源优化、安全威胁与防护以及大模型赋能4个维度展开深入分析。首先,探讨了低空智联网的现有标准、组成架构、关键特性及组网模式;其次,研究了空域资源管理、频谱资源分配、计算资源调度和能量资源优化等关键问题;再次,从感知层、网络层、应用层和系统层剖析了核心安全威胁并综述了多层次防护策略;接着,探讨了大模型技术在低空智联网的应用前景,并分析了其在任务优化与安全防护中的潜力;最后,讨论了低空智联网的未来研究方向,为构建高效、安全、智能的低空智联网体系提供了理论参考和技术指导。
智慧医疗与工程创新专题
视觉诱发响应研究中EEG与fMRI联合应用方法综述
危志伟, 肖晓琳, 许敏鹏, 明东
2026, 48(3): 914-924. doi: 10.11999/JEIT250781
摘要:
利用脑电图(EEG)和功能性磁共振成像(fMRI)等无创脑成像技术研究视觉诱发响应,是探索人类视觉信息加工机制的重要途径。EEG-fMRI联合技术综合了EEG的高时间分辨优势与fMRI的高空间分辨优势,从更全面的神经时空活动视角为视觉诱发响应研究提供了方法支撑。该文系统综述了视觉诱发响应研究中EEG和fMRI的经典融合方法和EEG-fMRI联合技术在神经科学领域的应用情况,最后讨论了EEG-fMRI联合应用方法在视觉诱发响应研究中面临的技术挑战和未来发展方向。
利用智能手机采集心音分析的肥厚型心肌病合并射血分数保留心衰的辅助筛查
董先鹏, 孟祥彬, 张阔, 房冠辰, 盖威蒿, 王文尧, 汪京嘉, 高峻, 潘俊君, 唐振超, 宋震
2026, 48(3): 925-935. doi: 10.11999/JEIT250830
摘要:
射血分数保留心衰(HFpEF)是一种高度异质性的临床综合征,在肥厚型心肌病患者(HCM)中较为常见。由于其诊断流程复杂,开展初步筛查与早期识别具有重要意义。对此,该文基于患者智能手机所采集的心音信号,提取了梅尔频率倒谱系数和短时傅里叶变换时频谱特征,并基于此分别构建了支持向量机与卷积神经网络两个基分类器。随后将两者预测概率作为新特征,构建并训练了以逻辑回归为元分类器的集成学习模型,用于HCM合并HFpEF的识别。结果显示,集成模型在测试集的曲线下面积(AUC)达到了0.900,准确率、灵敏度和特异度分别达到了0.813, 0.768和0.854,有效提升了预测性能。结果表明,该文设计的分类模型可以基于智能手机采集的心音实现HCM合并HFpEF的高效识别,有望用于HCM患者对自身病情的动态监测和HFpEF初步筛查,从而缩短诊断延迟。
整合血浆蛋白质组与全基因组关联研究鉴定呼吸系统疾病新型药物靶标
马昕茜, 倪文涛
2026, 48(3): 936-946. doi: 10.11999/JEIT250796
摘要:
呼吸系统疾病严重危害人类健康,其病因学机制解析与新型药物靶点发掘一直是医学研究的重点领域。该文采用蛋白质组孟德尔随机化(MR)与共定位分析,利用大规模蛋白质定量性状位点汇总数据,评估血浆蛋白与27种呼吸系统疾病表型的因果关联,并进行共定位分析以控制混杂因素及连锁不平衡的潜在偏倚。采用验证队列MR分析以及基于汇总数据的孟德尔随机化分析(SMR)验证因果关联,并通过双向MR及Steiger检验评估反向因果关联。结果显示MR分析共识别出600组血浆蛋白-疾病表型关联,其中29组关联共定位分析结果为阳性(PP4>0.8),26组关联SMR分析为阳性。该研究确定了NRX3A等5种蛋白与慢性阻塞性肺病、IL7R等3种蛋白与哮喘、FUT3_FUT5与特发性肺纤维化的显著关联,并发现CSF3与重症COVID-19, BTN2A1等与不同亚型肺癌的因果关联。综上,该研究揭示多种与呼吸系统疾病相关的血浆蛋白,为疾病机制研究及药物研发提供新方向。
面向稀疏辐射观测的无监督三维医学图像分割方法
俞晓帆, 邹兰兰, 顾文琦, 蔡君, 康彬, 丁康
2026, 48(3): 947-959. doi: 10.11999/JEIT250841
摘要:
神经衰减场是一种具有前景的三维医学图像重建方法,此方法利用稀疏辐射测量实现与完整观察相接近的重构精度。该文提出一种无监督三维医学影像分割方法,将无监督分割与神经衰减场集成为一个端到端的网络架构。具体而言,所提网络架构包括两个阶段:稀疏测量重建和交互式三维图像分割。两个阶段可通过联合学习自适应实现互惠优化。为解决类似肛肠等复杂病灶中边界模糊和区域过度扩展的难题,所提三维分割网络的交互式三维分割阶段设计了密度引导模块,有效利用衰减系数的先验知识,调节密度感知的注意力机制,提升三维分割泛化性能。通过与南京市中医院合作构建的结直肠癌数据集以及两个公开数据集上的大量实验证明所提方法的优越性,例如与基于全辐射观测的SAM-MED3D算法相比,所提网络仅使用14%稀疏观测值,在3个数据集的平均Dice系数提升 2.0%。
融合客户端动态筛选的联邦半监督影像分割
刘振丙, 李焕兰, 王报源, 路皓翔, 潘细朋
2026, 48(3): 960-970. doi: 10.11999/JEIT250834
摘要:
多中心协同验证是临床研究的必然趋势,但患者隐私保护、跨机构数据分布异质性以及精确标注稀缺,使传统集中式医学图像分割方法难以直接应用。为此,该文提出一种融合动态客户端管理机制的联邦半监督医学图像分割框架,利用客户端性能驱动的加权聚合和教师-学生知识蒸馏,在保护隐私的前提下充分挖掘无标签客户端价值;并设计多尺度特征融合UNet (Multi-scale Feature Fusion UNet, MFF-UNet)作为分割骨干,以增强多中心异构影像的特征表征能力,实现对前列腺区域的精准分割。基于来自6家医疗机构的T2加权前列腺MRI数据的实验表明,该方法在有标签和无标签客户端上分别获得0.8405/0.7868的Dice系数和8.04/8.67的HD95,均优于多种现有联邦半监督医学图像分割方法。
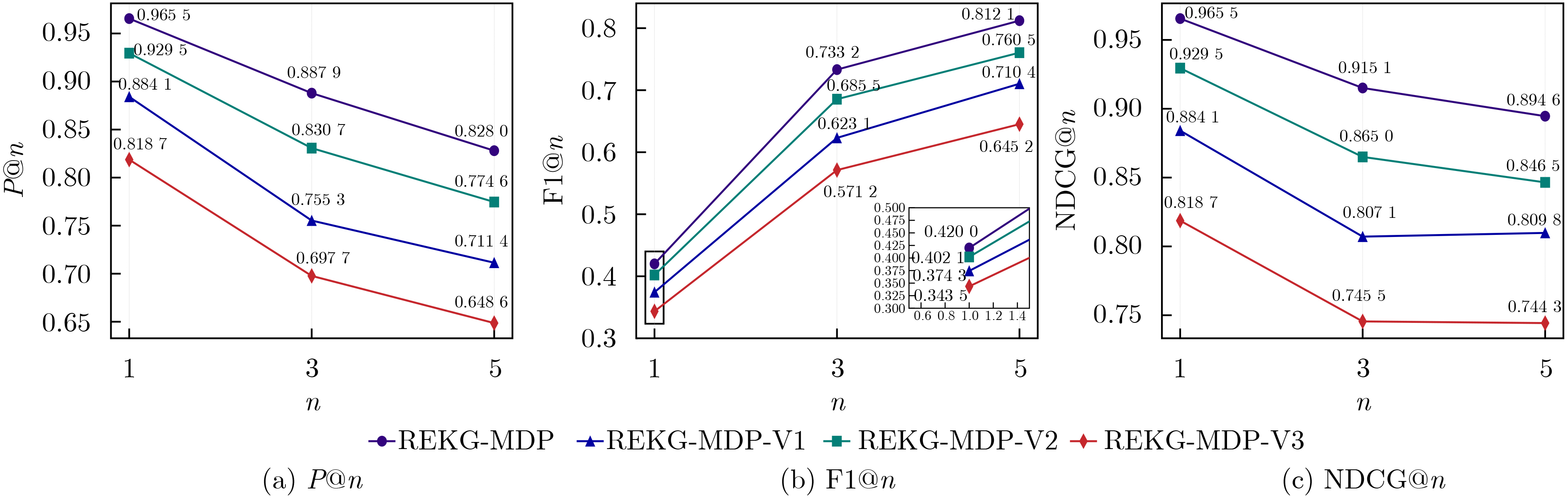
融合表示学习和知识图谱推理的糖尿病及并发症预测方法
王宇翱, 黄叶琪, 李青远, 刘云, 景慎旗, 单涛, 郭永安
2026, 48(3): 971-981. doi: 10.11999/JEIT250798
摘要:
糖尿病及其发并发症的联合预测对于降低慢性病危害、改善患者预后具有重要意义。然而,现有预测方法面临数据异构性和稀疏性、实体关系复杂以及疾病与医学概念间高阶关联难以精确捕捉等挑战,限制了预测准确性和多病症识别能力。针对上述问题,该文提出一种基于表示学习与知识图谱推理的糖尿病及其并发症预测模型(REKG-MDP)。通过整合电子健康记录与医学补充知识构建医疗知识图谱,在患者侧完善个人基本信息、检查指标及现病史,在疾病侧补充疾病共病信息、多发人群、常见病因及诊断依据,从而缓解数据稀疏性与异构性问题。综合考虑对称、反对称、反转和组合4种关系连接模式,并设计层次化注意力机制与图卷积网络相结合的推理模块,在全局和局部动态调整邻居节点权重,有效聚合多阶邻居信息并捕捉高阶语义关系。基于MIMIC-IV数据集的实验结果表明,所提模型在糖尿病及发并发症联合预测任务中明显优于现有方法,预测准确率和多病症识别能力均有显著提升。
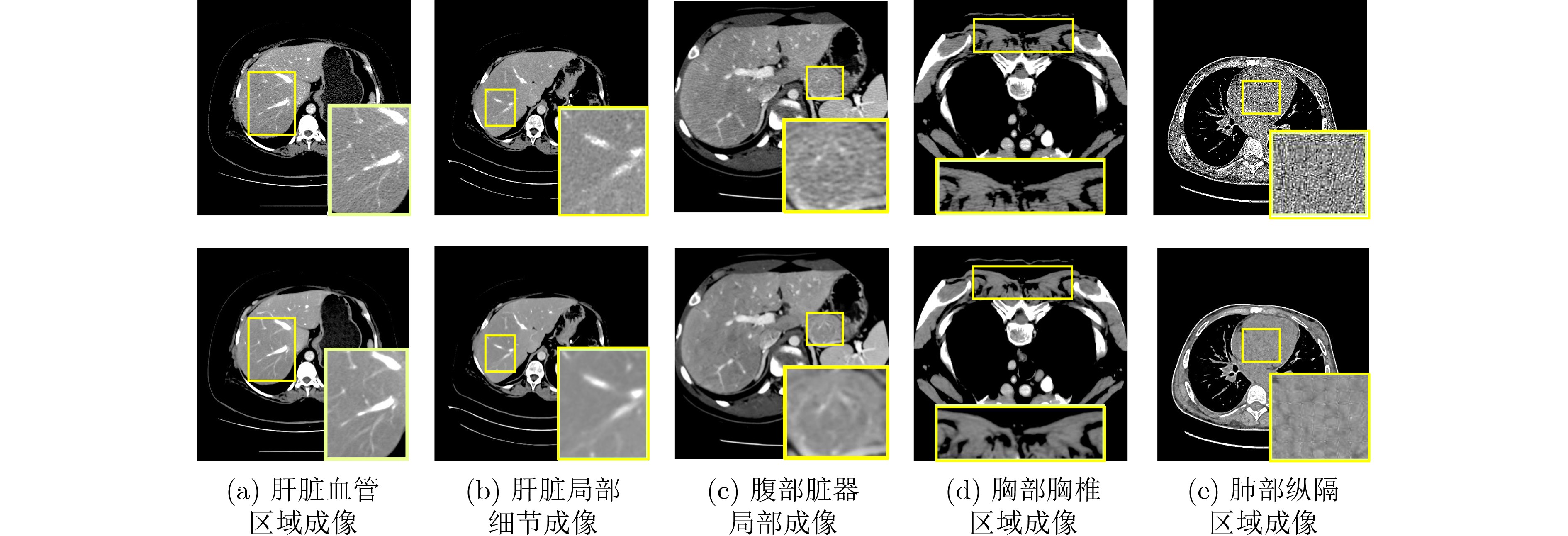
Wave-MambaCT:基于小波Mamba的低剂量CT伪影抑制方法
崔学英, 王宇航, 刘斌, 上官宏, 张雄
2026, 48(3): 982-993. doi: 10.11999/JEIT250489
摘要:
低剂量CT(LDCT)图像中的伪影和噪声影响疾病的早期诊断和治疗。基于卷积神经网络的去噪方法在远程建模方面能力有限。与Transformer架构的远程建模方法相比,基于Mamba模型在建模时计算复杂度低,然而现有的Mamba模型存在信息丢失或噪声残留的缺点。为此,该文提出一种基于小波Mamba的去噪模型Wave-MambaCT。首先利用小波变换的多尺度分解解耦噪声和低频内容信息。其次,构建残差模块结合状态空间模型的Mamba模块提取高低频带的局部和全局信息,并用无噪的低频特征通过基于注意力的跨频Mamba模块校正并增强同尺度的高频特征,在去除噪声的同时保持更多细节。最后,分阶段采用逆小波变换渐进恢复图像,并设置相应的损失函数提高网络的稳定性。实验结果表明Wave-MambaCT在较低的计算复杂度和参数量下,不仅提高了低剂量CT图像的视觉效果,而且在PSNR,SSIM,VIF和MSE 4种定量指标上均优于现有的去噪方法。
联合掩码引导与多频域双重注意力机制的急性缺血性脑卒中CT到DWI影像生成模型
张泽华, 赵宁, 王帅, 王璇, 郑强
2026, 48(3): 994-1004. doi: 10.11999/JEIT250643
摘要:
基于人工智能的跨模态医学图像生成技术为急性缺血性脑卒中的快速多模态诊疗提供了新的路径。针对现有医学图像生成方法仅依赖图像数据本身的统计特征、忽略医学图像的解剖结构,从而造成病灶模糊和结构偏差问题,该文提出了一种新的联合掩码与多频双重注意力GAN模型,用于急性脑缺血性卒中CT到DWI影像生成。该模型主要包含:(1)掩码引导特征融合模块:通过CT图像与掩码图像的卷积融合,引入解剖结构的空间先验信息,增强脑区及病灶区域的特征表达;(2)多频域注意力编码器:采用离散小波变换分解低频全局特征与高频边缘特征,通过双通路注意力跨尺度融合,减少深层信息的丢失;(3)自适应融合权重模块:结合卷积神经网络与注意力机制,自动学习每个输入特征的自适应权重系数。该研究在临床CT到DWI多模态急性脑缺血性卒中数据集上开展了实验验证,分别在全局尺度采用均方误差、峰值信噪比、结构相似度指数进行评估,在局部尺度基于超像素分割后统计灰度均值相关性进行分析。结果表明,所提模型在各项指标上均优于当前先进方法,对脑区轮廓和病灶区域具有更高的准确性和还原性。
动态小波多向感知与几何轴解引导三维CT骨折图像分割
张印辉, 刘凯, 何自芬, 张金凯, 陈光晨, 马志坚
2026, 48(3): 1005-1016. doi: 10.11999/JEIT250732
摘要:
三维骨折图像分割是临床骨科术前方案量化的关键,其中骨折面分割性能直接影响手术决策的安全性与有效性。针对三维骨折图像分割中存在的深层全局特征捕获不足、骨折面细节方向纹理模糊以及骨折图像几何结构利用不充分的问题,该文提出动态小波多向感知与几何轴解引导的三维CT骨折图像分割方法(Dynamic Wavelet multi-directional perception and geometry Axis-solution Guided Network, DWAG-Net)。首先,为充分提取多维度视角下全局特征,设计动态可学习参数插值重构3平面视角特征,并与全维特征聚合实现多维度提取骨折图像全局信息。其次,引入三维小波变换,通过各方向高频子带的跨子带特征融合,增强模型对模糊骨折面中方向特征的纹理细节感知。最后,根据骨骼结构相似性与骨折面局部突变性设计几何轴解引导模块,通过几何亲和与距离衰减引导模型轴解分割,并重新分配类别权重缓解其不平衡问题,约束损失函数梯度向最优方向下降。在自建胫骨骨折数据集上,DWAG-Net模型相比现有先进模型展现出优越分割性能,平均Dice Score为71.20%,其中骨折面类较基准提升了7.12%,平均HD95为1.38 mm,其中骨折面类降低了3.70 mm,与前沿3D分割算法nnWNet相比,平均Dice Score提升了4.63%。实验结果表明,DWAG-Net模型可有效实现三维骨折图像分割任务,为术前穿钉角度量化与固定位置精确选择提供了图像依据,对辅助医生优化术前方案具有重要意义。
融合记忆力和自注意力机制的脑电图情绪识别模型
刘善锐, 闭应洲, 霍雷刚, 甘秋静, 周淑姮
2026, 48(3): 1017-1026. doi: 10.11999/JEIT250737
摘要:
脑电图(EEG)作为一种非侵入式的神经信号获取手段,蕴含丰富的情感和认知信息,在脑科学研究与情感识别中具有广泛应用。当前Transformer在脑电图情绪识别中虽具备良好的全局建模能力,但其多头自注意力机制忽略了脑电图是由大脑活动产生的数据,会有遗忘效应,人在当前时刻会对其它时刻产生的状态产生遗忘,而目前的Transformer仅关注当前时刻与其它时刻相关性大小,忽略了遗忘效应,限制了模型在脑电图情绪识别中的作用。因此,亟需设计一种兼顾相关性大小与遗忘效应的脑电图情绪识别模型,该文提出一种融合记忆力遗忘机制和自注意力机制的脑电情感识别模型(MSA),在兼顾相关性大小的同时注入符合人类遗忘机制的遗忘机制,在几乎不增加额外参数和计算量的情况下提升模型的性能。该模型首先利用聚合卷积神经网络(ACNN)聚合各通道的时空特征,再借助MSA结构建模全局依赖关系和记忆关系。再通过分类头得出最终分类结果。在DEAP二分类任务中,MSA模型在效价和唤醒维度上分别获得98.87%与98.30%的分类准确率;在SEED三分类任务中达到97.64%的分类准确率,在SEED-IV四分类任务中获得95.90%的准确率,均优于现有主流方法。实验结果验证了所提模型在多类别情感识别任务中的有效性与鲁棒性。
智能辅助诊断系统云边大模型协同推理框架与算法研究
何倩, 朱磊, 李功, 游正朋, 袁磊, 贾斐
2026, 48(3): 1027-1035. doi: 10.11999/JEIT250828
摘要:
大模型在辅助诊断方面潜力大,但本地算力限制和云端医疗数据隐私风险制约其落地。针对此现状,该文提出一种云边大模型协同推理框架与算法,核心为云边协同推理智能体,集成智能路由与动态语义脱敏能力,实现边缘侧(医院端)与云端(区域云)推理任务的动态分配。智能路由机制基于问题语义特征与历史决策数据优化路径,平衡模型使用成本与诊断精度;动态语义脱敏技术通过识别与分级脱敏策略,在保证隐私安全的同时实现数据安全传输与有效推理。实验表明,该框架在医学实体理解等任务中表现优异,诊断准确率与云端大模型相当,且显著降低模型使用成本,为医疗人工智能系统提供技术范式。未来将聚焦算网资源智能调度、属地化大模型结合检索增强生成(RAG)优化,以及医疗诊断评估指标扩展。
隐私保护的联邦弱监督组织病理学亚型分类方法
王钰萌, 刘振丙, 刘再毅
2026, 48(3): 1036-1046. doi: 10.11999/JEIT250842
摘要:
数据驱动的深度学习方法已展现出优越性能,但其成功实施往往依赖于大量细粒度标注训练数据。此外,医疗数据通常呈“数据孤岛”状态,复杂的数据共享过程可能会存在患者隐私泄露的风险。联邦学习 (FL)能够使多个医疗中心在不共享数据的情况下协同训练一个深度学习模型。然而,在计算病理学领域,源自不同医疗中心的病理图像之间普遍存在数据异质性。这些固有的数据异质性可能会显著影响模型性能。针对以上问题,该研究提出一种适用于计算病理学领域千兆像素全切片图像 (WSI)的隐私保护FL方法,该方法结合弱监督的注意力多实例学习 (MIL)与差分隐私技术。具体而言,对于各个参与客户端,使用一种弱监督的多尺度注意力MIL方法,仅需要切片级标签监督本地模型训练,以应对千兆像素病理WSI标注成本高昂的问题。在联邦权重聚合阶段,引入本地化差分隐私技术,进一步降低敏感数据泄露风险;同时采用一种新的联邦自适应重加权策略,旨在克服客户端之间病理图像异质性所带来的挑战。最后,该文在两种癌症组织学分型任务上评估了所提出FL方法的有效性。实验结果表明,在保障患者数据隐私的前提下,该研究所提出的FL方法相较于本地化模型及其他FL方法,表现出更高的分类准确率;即便与中心化模型相比,其分类性能仍然具备一定竞争力。
DeepSeek-V3.1和ChatGPT-5在结直肠癌肝转移多学科团队诊疗中的应用比较
张扬子, 许婷, 高兆亚, 司振铎, 徐蔚然
2026, 48(3): 1047-1055. doi: 10.11999/JEIT250849
摘要:
该文旨在比较DeepSeek-V3.1与ChatGPT-5在结直肠癌肝转移(CRLM)多学科团队(MDT)决策中的应用表现,评估其与MDT专家意见的一致性,为大语言模型(LLMs)的临床实践提供循证依据与优化方向。该文基于真实世界数据与最新指南,设计了6例涵盖不同肿瘤负荷、基因突变谱和体能状态的虚拟CRLM病例,通过结构化的提示策略,在DeepSeek-V3.1与ChatGPT-5模型中分别生成MDT治疗建议。由4名MDT专家采用7维度5级李克特量表对模型输出进行独立评审。并通过统计学分析对两款模型在各个病例、各项维度和各个学科的表现分别进行比较。2款大语言模型在所有病例中的综合得分均≥ 4.0分(满分5分),表明其在复杂的MDT决策场景下具备可接受的临床效能。在跨维度分析中,两者在清晰度、个体化程度、抗幻觉能力和伦理安全4项上得分较高,而在准确性、全面性和前沿性方面仍有一定提升空间。DeepSeek-V3.1在整体表现(4.27±0.77 vs 4.08±0.86)、前沿性(3.90±0.65 vs 3.24±0.72)与伦理安全(4.87±0.34 vs 4.58±0.65)方面显著优于ChatGPT-5(P<0.05);在放疗领域亦明显领先(4.55±0.67 vs 3.38±0.91, P<0.01)。ChatGPT-5则在胃肠外科领域表现优于DeepSeek-V3.1(4.48±0.67 vs 4.17±0.85, P =0.02)。DeepSeek-V3.1与ChatGPT-5均表现出为CRLM-MDT决策提供可靠建议的良好能力。其中,DeepSeek-V3.1在前沿知识整合、伦理安全性及放射肿瘤学领域展现出显著优势,而ChatGPT-5则在胃肠外科方面表现更优,二者形成优势互补。该文证实了大型语言模型作为“MDT协作者”的可行性,为缩小地域间诊疗水平差距、提升临床决策效率提供了一项便捷可靠的技术方案。
因果推理引导的KAN注意力脑肿瘤分类框架
樊亚文, 王翔, 岳震, 俞晓帆
2026, 48(3): 1056-1066. doi: 10.11999/JEIT250865
摘要:
脑肿瘤分类是医学影像分析中的关键任务,但现有深度学习方法在应对扫描参数差异、解剖位置偏移等因素时仍面临特征混淆问题,且难以建模肿瘤异质性引发的复杂非线性关系。针对这一挑战,该文提出一种因果推理引导的KAN注意力分类框架。首先,基于CLIP模型进行无监督特征提取,捕捉MRI数据中的高层语义特征;其次,基于K-means聚类设计混淆均衡度指标,筛选混淆因子图像,并设计因果干预机制,显式引入混淆样本,同时提出因果增强的损失函数以优化模型的判别能力;最后,在预训练ResNet主干网中引入KAN注意力模块,强化模型对肿瘤局部坏死区与强化边缘的非线性关联建模能力。实验表明,所提出的方法在脑肿瘤分类任务中优于传统CNN与Transformer模型,验证了其在判别能力和鲁棒性方面的优势。该研究为医学影像的因果推理与高阶非线性建模提供了新的技术路径。
原发性肺非霍奇金淋巴瘤的新型预后模型建立与疗效分析
李辉, 李建成, 刘锋, 吴迪, 陈传本, 李金銮
2026, 48(3): 1067-1076. doi: 10.11999/JEIT250874
摘要:
该文旨在建立并验证一种新的国际预后指数(IPI),并评估不同治疗方式对原发性肺非霍奇金淋巴瘤(PPL)患者的疗效。该文数据来源于美国癌症数据库(SEER)以及3家中国医院的临床数据库。采用Cox回归分析筛选独立预后因素,并结合列线图和现有IPI模型构建了PPL-IPI,并通过一致性指数(C指数)及校准曲线进行验证。在治疗效果评价中,采用逆概率加权法平衡组间差异,并通过Kaplan-Meier生存曲线及log-rank检验比较不同治疗方式的效果。在SEER数据库中共纳入2000~2019年确诊的4 313例患者,另有2010~2021年确诊的107例来自中国外部验证队列的患者纳入该研究。PPL-IPI模型包含IPI的5个不良因素(年龄>60岁、血清乳酸脱氢酶高、Ann Arbor III/IV期、行为状态评分2~4分和结外侵犯数目超过1个)和Cox模型筛选的4个不良因素:性别(男性)、组织学类型(非黏膜相关淋巴组织(MALT))、B症状(存在)、治疗(未接受),并在原始IPI基础上显著提升预测效能(C-index, 0.932 vs. 0.834)。不同风险组3年生存率分别为:低危组(0~2个因素)96%,低中危组(3~4个因素)82%,高中危组(5个因素)50%,高危组(6~9个因素)11.11%(p<0.000 1)。在治疗方面,化疗显著降低了原发性肺MALT淋巴瘤患者的肿瘤特异性生存率(p<0.001);手术与放疗在原发性肺MALT淋巴瘤及弥漫大B细胞淋巴瘤患者中的疗效差异均无统计学意义(p>0.05)。结论:基于国际多中心大型队列建立的PPL-IPI具有优异的预后预测能力。对于原发性肺MALT淋巴瘤患者,化疗可能不利于生存;而在原发性肺MALT淋巴瘤和弥漫大B细胞淋巴瘤中,手术和放疗的疗效价值均无显著差别。
面向中医结构化大模型的记忆约束剪枝方法
陆家发, 唐凯, 张国明, 俞晓帆, 顾文琦, 李卓
2026, 48(3): 1077-1086. doi: 10.11999/JEIT250909
摘要:
随着人工智能技术的快速发展,大语言模型正在中医医疗领域广泛试点应用。但基层中医医院部署大模型面临GPU资源受限、中医非结构化病历利用率低的双重痛点。为此,该文提出一种轻量化的中医病历智能结构化模型。所提模型不仅借助知识蒸馏实现文本编码器轻量化,更重要的是在传统文本编码中引入多模态融合模块,实现轻量化舌诊图像表征。具体而言,该文提出了一种基于记忆约束的多模态表征轻量化方法。所提方法将长短时记忆网络作为剪枝决策器,分析历史信息中长时依赖关系,以此来学习并量化多模态表征中特征连接的重要性。在此基础上,引入增强学习方法对舌诊特征提取模型参数进行反向更新,进一步提升剪枝决策的准确性。实验采用多中心21家三甲医院的10500份脱敏中医电子病历及舌像图像关联文本进行训练与验证。实验结果证明,所提模型F1-score达91.7%,显存占用3.8 GB,推理速度22rec/s,较BERT-Large提升175%效率且显存降低75%。消融实验表明,动态批次裁剪相较于BERT-Large基准模型可节省75%显存,在模型自身消融对比中节省38.7%显存,中医术语增强词表使罕见实体F1-score提升6.2%。
雷诺定受体建模:从心肌钙循环到心律失常机制
高颖, 张宇澄, 王文尧, 苏煊怡, 宋震
2026, 48(3): 1087-1104. doi: 10.11999/JEIT250957
摘要:
雷诺定受体(RyR)是调控心肌细胞钙稳态的关键蛋白,主要介导肌浆网的钙离子释放。RyR的功能异常,无论是过度激活还是功能减弱,均可触发异常钙释放,诱发早期后去极化(EADs)和/或延迟后去极化(DADs),这是心律失常发生和发展的重要机制。为深入探究RyR在生理及病理状态下的行为特性,研究者已开发并广泛应用多种融合其随机门控特性的数学与计算模型。该文系统梳理了RyR的结构特征和关键生理功能,重点归纳了其建模策略,总结了RyR模型在心肌细胞钙循环模型中的整合研究进展及其在不同类型心肌细胞中的应用,并深入剖析了RyR功能异常介导心律失常的机制及其靶向药物的研发现状。进一步地,该文讨论了人工智能(AI)、数字孪生等新兴方法在 RyR 建模中的潜在作用,并对现有模型的适用性与发展方向进行了展望。
基于多源遗传信息的临床疾病风险评估系统
宁开达, 余正阳, 赵鑫, 李梓妍, 代菊, 夏立
2026, 48(3): 1105-1115. doi: 10.11999/JEIT251025
摘要:
复杂疾病由多基因遗传与环境因素共同作用,致病机制高度异质,且具有高流行率和高致死率,构成重大公共卫生挑战。传统单疾病多基因风险评分(PRS)仅整合单一性状的遗传变异,忽视跨性状遗传相关性,预测效能受限;同时,多数方法依赖线性建模,难以刻画单核苷酸多态性(SNP)间及SNP与PRS之间的非线性交互,也未充分挖掘多类疾病PRS所蕴含的共享遗传信息。针对上述不足,该文提出一种基于统计学习的多源PRS疾病预测模型mtSNPPRS_XGB,创新性地构建SNP-PRS融合架构,利用XGBoost捕捉多源遗传特征的非线性交互。该模型联合整合原始SNP数据与多源PRS信息,在UK Biobank的18种疾病中取得平均AUC 66.70%(95%置信区间:66.46%~66.95%),较传统UniPRS提升4.39%,较基于弹性网络的模型提升1.04%。研究为复杂疾病个体化遗传风险预测提供了新思路。
面向病理图像弱监督分类的层级融合多实例学习方法
陈晓禾, 张甲昂, 李玲芝, 李桂秀, 欧紫蓉, 鲍月华, 刘欣欣, 虞秋辰, 马雨涵, 赵可喻, 白华
2026, 48(3): 1116-1127. doi: 10.11999/JEIT250726
摘要:
病理图像分类对于癌症诊断至关重要,但现有方法存在依赖随机采样、多层级信息利用不足等问题。为此,该文提出一种层级融合多实例学习方法。首先,对病理图像的不同层级进行切分并用ResNet-50提取特征;然后,针对伪包标签不准确及背景噪声问题,提出基于注意力评价函数的伪包划分方法,利用门控注意力对低分辨率特征进行重要性评估,依据得分将特征划分为低分辨率伪包,并通过索引映射得到对应高分辨率伪包;最后,针对多层级信息利用不足的问题设计两阶段分类模型,第1阶段对低分辨率伪包进行初步分类,并依据预测置信度筛选出高判别性的关键区域及其对应的高分辨率特征;第2阶段通过交叉注意力机制,将筛选出的低分辨率特征与对应的高分辨率特征进行深度融合,随后将其与经过门控注意力聚合的高分辨率伪包特征进行拼接,以利用局部细节结合全局信息进行分析。在训练过程中,采用双分支交叉熵损失函数,联合优化低分辨率初步分类任务与高分辨率最终分类任务。实验使用了两个公开数据集Camelyon16, TCGA-LUNG及一个私有皮肤癌数据集NBU-Skin对模型进行测试,结果表明,该方法在多中心公开数据集和私有数据集上性能均优于CLAM, TransMIL等算法,其中在NBU-Skin数据集上5折交叉验证的平均准确率达到90.5%,平均AUC达到0.976。此外,该方法在跨病种、跨中心数据中表现稳定,为癌症病理的人工智能诊断提供了新的思路。
基于注意力机制的轻量级双卷积手指静脉识别网络
赵冰艳, 梁义怀, 张中霞, 张文政
2026, 48(3): 1128-1138. doi: 10.11999/JEIT250380
摘要:
基于深度学习的指静脉识别方法已被广泛应用于生物特征识别领域,然而现有模型普遍存在复杂度与分类性能失衡的问题,难以在内存受限和计算资源稀缺环境下高效完成识别任务。针对上述问题,该文提出了一种融合注意力机制的轻量化双通道卷积神经网络模型。该模型设计有双分支协同架构,旨在分别提取核心特征与辅助特征,从而丰富特征集合并增强网络对远程依赖特征的捕捉能力。通过设计一种并行双重注意力机制,以促进融合特征间的信息交互,引导模型聚焦于高价值信息,学习更具区分度的特征表示。实验结果显示,此模型在USM, HKPU和SDUMLA 3个公开数据集上的识别准确率分别达到99.70%, 98.33%和98.27%,比现有先进方法分别提升7.94%, 21.66%和28.62%,而参数量减少11.35%~60.19%,表明提出的双卷积模型实现了网络规模与识别准确率之间的有效平衡。
国内大型语言模型作为癌症患者教育工具的效果评价
张俊丽, 徐蔚然, 王钊
2026, 48(3): 1139-1145. doi: 10.11999/JEIT251056
摘要:
癌症发病率和死亡率持续攀升,有效的患者教育是降低疾病负担的重要手段。近年来,大语言模型在医学领域中展现出潜力,但其在癌症患者教育中的应用效果尚缺乏系统评估。该研究旨在比较3种国产大模型(豆包、Kimi和DeepSeek)在癌症患者健康教育中的表现。 通过肿瘤内科护士小组讨论收集常见教育问题,筛选出10个高频问题,涵盖饮食、营养、治疗及预后。分别输入3种模型进行回答,并采用盲法评价。13名住院癌症患者从“易理解性、有效性”两方面评分,6名资深肿瘤医生从准确性、全面性和专业性三方面评分。评分采用Likert 5级量表,并应用单因素方差分析、Welch方差分析及多重比较方法进行统计学处理。结果表明3种模型总体得分均在4分左右,总体差异有统计学意义(P=0.004)。患者维度评价中,Kimi在易理解性(4.615±0.534)和有效性(4.476±0.560)方面表现最佳;医生维度评价中,DeepSeek在准确性(4.117±0.846)、全面性(4.100±0.681)和专业性(3.917±0.645)方面表现最佳。豆包整体表现中等。综上所述, 国产大模型在癌症患者教育中展现出显著潜力。Kimi适合患者视角的信息传递,DeepSeek的信息输出更符合专业医学要求。研究提示患者评分与医生评分存在差异错位,未来可探索分层呈现或双重验证机制的文本生成策略,兼顾可理解性与专业性,并通过检索增强、微调等技术进一步优化,以推动建立智能化、精准化的癌症健康教育体系。
分体式架构的心脏磁共振成像非接触光学心振触发系统设计
高钱楠, 张佳宇, 朱银根, 王文锦, 纪建松, 纪晓悦
2026, 48(3): 1146-1156. doi: 10.11999/JEIT251098
摘要:
心脏磁共振(CMR)对心动与呼吸极为敏感,稳定可靠的门控是保证成像质量与量化准确性的关键。针对高磁场环境下心电门控易受磁流体力学与梯度噪声干扰的问题,该文提出一种面向复杂电磁环境的CMR非接触光学心振触发方案。具体地,提出一种“近机光学采集-远机计算与触发”的分体式架构:近机端以离焦散斑成像捕获胸壁微振,远机端进行方向自适应位移合成、漂移屏蔽基线回正及因果多项式局部回归平滑,实现主动脉瓣开放等机械事件的实时触发。在20名健康志愿者、3类线圈遮挡条件下进行评估:在无线圈与超柔性体线圈条件下,心振信号相对同搏R波的后向生理延迟分别为44.7±24.8 ms与45.1±26.7 ms,拍间抖动通常为20~30 ms;可用率分别为95.7%与97.6%,F1分数分别为0.921与0.912。结果表明,良好的线圈-胸壁耦合与视野通畅对非接触机械门控至关重要;相较外周光体积信号与雷达门控,心振信号作为“近源”机械标记可显著缩短触发相位滞后,相较外周光体积信号与门控,更适用于高心率或时序约束更严格的CMR序列。总体而言,所提方案为高场环境下实现非接触、低延迟CMR门控提供了工程化实现路径。
扩散生成式数据赋能ECG病理信号分类研究
葛贝宁, 陈诺, 金鹏, 苏新, 陆晓春
2026, 48(3): 1157-1166. doi: 10.11999/JEIT250404
摘要:
心电图(ECG)是衡量一个人身体健康的重要指标,由于ECG图像组成复杂,特征较多,人眼识别往往会出现误差,因此该文提出一种基于数据生成的ECG病理信号分类算法。首先,扩散生成网络通过向真实的ECG信号添加噪声,逐步将其转换为接近纯噪声的分布,从而便于模型的处理。为了提高生成速度和减少内存占用,该文进一步提出了一种基于知识蒸馏的蒸馏-扩散生成 (KD-DGN)模型,该模型在内存和生成效率上优于传统的DGN。该文还讨论了KD-DGN的内存占用、生成效率及ECG数据的准确性,探讨了轻量化处理后生成的数据特征。最后,通过比较原始MIT-BIH数据集与扩展数据集(MIT-BIH-PLUS)在分类模型中的效果,表明卷积网络能够从DGN生成的扩展数据集中获取更多的特征信息,从而提升ECG病理信号的识别效果。
面向大语言模型的医学图像语义挖掘跨模态哈希
刘青海, 吴钱林, 罗佳, 唐伦, 徐黎明
2026, 48(3): 1167-1179. doi: 10.11999/JEIT250529
摘要:
针对医学图像与文本深层语义关系建模不足的挑战,该文提出基于大语言模型(LLM)驱动的医学图像语义挖掘哈希方法。首先,联合大语言模型的语义泛化能力,设计了图像描述型、诊断报告总结型和联合模态推理型提示模板进行模态数据增强,从而实现了对医学图像和诊断报告数据的深层次语义挖掘。其次,设计了结构化编码层,以确保图像和文本的特征能够在统一的嵌入空间内进行精确匹配。然后,设计了提示指令模板,采用软提示和硬提示相结合的方式微调大语言模型,实现图像和文本特征的对齐。最后,引入高斯2元受限玻尔兹曼机进行概率化哈希映射,有效保留数据结构信息。实验验证,该方法与最近的经典跨模态哈希检索方法相比,在两个数据集上平均检索精度分别提升7.21%和7.72%。
综述评论
加密流量智能化分析技术:现状、进展与挑战
龚碧, 刘建, 唐小妹, 于美婷, 龚航, 黄美根
2026, 48(3): 1180-1197. doi: 10.11999/JEIT250416
摘要:
加密流量分析是保障网络安全的关键技术之一,该文系统探讨了其核心应用与主流技术。特征工程基于统计和行为特征刻画流量模式,深度学习则采用卷积神经网络、循环神经网络与图神经网络等架构自动提取深层特征,例如,改进的多尺度卷积神经网络在ISCXVPN2016数据集上的分类准确率达到86.77%。Transformer凭借其强大的特征捕捉能力,进一步推动了该领域发展,如融合掩码自动编码器的流量Transformer方法在相同数据集上的分类准确率达98.07%。此外,联邦学习在保护隐私的同时实现对流量的高精度分类,已有案例验证,其模型精度与集中式学习相比,差距可缩小至0.8%。多模态特征融合技术通过综合流量异构特征提升模型效能,成功将多分类任务的准确率与F1分数分别提升至93.75%和91.95%。生成式模型则有效解决数据稀缺问题,如基于扩散模型方法所生成的流量在包大小和间隔等关键特征上,与真实流量的相似度相较基线模型提升达到43.4%和39.02%。文章最后总结了当前挑战,并展望了未来方向。
图像与智能信息处理
面向掌纹识别的多尺度感兴趣区域特征融合机制
马宇轩, 张飞飞, 李光辉, 唐鑫, 董正阳
2026, 48(3): 1198-1207. doi: 10.11999/JEIT250940
摘要:
定位感兴趣区域(ROI)是掌纹识别流程中的关键环节,然而,在实际应用中,光照变化与手掌姿态的多样性常常导致ROI定位出现偏移,进而影响识别系统的性能。为缓解此问题,该文提出一种新颖的多尺度ROI特征融合机制,并据此设计了一个双分支协同工作的深度学习模型。该模型由特征提取网络和权重预测网络构成:前者负责从多个不同尺度的ROI中并行提取特征,后者则自适应地为各尺度特征分配权重。该融合机制的核心思想在于,不同尺度的ROI既共享了掌纹的核心纹理等本质特征,又各自包含了独特的尺度相关信息。通过对这些特征进行加权融合,模型能够强化共有的本质特征,同时抑制由定位不准引入的噪声和冗余信息,从而生成更具鲁棒性的特征。在IITD, MPD和NTU-CP等多个公开掌纹数据集上的综合实验表明,该模型在存在显著定位误差时,其识别精度仅出现小幅下降,展现出远超传统单尺度ROI模型的抗误差能力。特别是在NTU-CP定位误差测试中,该模型的等错误率(EER)仅从1.96%小幅上升至5.01%,而其他对比模型的EER均超过10%,这充分证实了所提多尺度ROI特征融合机制的有效性与优越性。
CaRS-Align:通道关系谱对齐的跨模态车辆再辨识方法
萨百慧, 庄靖怡, 郑锦杰, 朱建清
2026, 48(3): 1208-1218. doi: 10.11999/JEIT250917
摘要:
可见光与红外光作为智能交通场景中常用的两种图像模态,在长时间、广范围的车辆再辨识中具有重要应用价值。但是,由于成像机制与光谱响应的差异,两种模态的视觉表现特性并不一致,干扰身份表征学习,制约跨模态车辆再辨识。为此,该文提出通道关系谱对齐(CaRS-Align)方法,以通道关系谱而非通道特征作为对齐目标,从关系结构层面削弱成像风格差异的干扰。具体地,首先在模态内构建通道关系谱,通过稳定的相关建模获取语义协同的通道—通道关系谱;随后,在跨模态层面最大化两模态对应通道关系谱的相关性,实现通道关系谱一致性对齐。CaRS-Align 对齐的是关系结构而非强度幅值,对光照、对比度与成像条件变化更不敏感,有效提升跨模态再辨识性能。实验表明,在公开的MSVR310和RGBN300数据集上,所提CaRS-Align方法优于现有先进方法,例如,在MSVR310数据集上,红外光-可见光检索模式下,CaRS-Align的Rank-1识别率达到64.35%,较之现有先进方法提升了2.58%。
一种多尺度时空相关注意力与状态空间建模的降水临近预报方法
郑辉, 陈富, 何舒平, 邱学兴, 朱红芳, 王少华
2026, 48(3): 1219-1229. doi: 10.11999/JEIT250786
摘要:
降水临近预报,作为气象预测领域最具代表性的任务之一,通过利用雷达回波或降水序列来预测未来0-2小时的降水情况。当前的主流方法普遍存在局部细节丢失、条件信息挖掘不充分、对复杂地区适配性不足等问题。因此,该文提出一种基于扩散网络模型的PredUMamba模型。在该模型中,一方面,引入一种基于自适应蛇形扫描机制的Mamba块,不仅充分挖掘到关键的局部细节信息,还有效降低了计算复杂度;另一方面,设计一种多尺度时空相关注意力模型,在增强时空层次化特征交互能力的同时实现了条件信息的全面表示。更重要的是,构建一个针对复杂地区降水临近预报任务的雷达回波数据集,即皖南山区雷达数据集,以验证模型对复杂地区突发性极端强降水的精准预报能力。此外,在领域内一些公开数据集上进一步开展了对比实验。实验结果表明,PredUMamba模型在上海雷达数据集和皖南山区雷达数据集上取得了最好的结果。同时,在SEVIR数据集上也取得了非常有竞争力的结果。
多无人机射频信号CNN|Triplet-DNN异构网络特征提取与机型识别
赵慎, 李广选, 周鲜成, 黄雯蒂, 杨玲玲, 高丽萍
2026, 48(3): 1230-1240. doi: 10.11999/JEIT250757
摘要:
随着无人机技术的广泛应用,多机共存场景中机型识别对空域管理与黑飞无人机反制具有重要意义。针对射频(RF)信号的特征提取与机型识别需求,该文提出CNN|Triplet-DNN异构网络模型。该模型采用不同深度卷积层与三元组(Triplet)结合的三分支结构,通过交叉熵、中心及三元组损失的动态协同,从分类准确性、类内聚集性和类间分离性3个角度,提取并融合时频图的异构多层特征;进一步利用深度神经网络(DNN)增强特征的非线性拟合能力,提升机型的识别准确率。基于DroneRFa数据集进行消融实验,验证了模型分支设计的有效性;通过叠加DroneRFa中单无人机信号模拟4类及以下多机共存场景,CNN|Triplet-DNN模型的机型识别准确率达83%~100%;在实飞实验中,该模型对2~4类共存场景中的机型识别准确率分别为86%, 57%和73%。与CNN, Triplet-CNN和Transformer模型相比,CNN|Triplet-DNN模型的识别性能更优。
电路与系统设计
完全可编程阀门阵列生物芯片下考虑单元复用中试剂种类差异的组件布局算法
许彦博, 朱予涵, 黄兴, 刘耿耿
2026, 48(3): 1241-1251. doi: 10.11999/JEIT250731
摘要:
作为新型流式微流控生物芯片,完全可编程阀门阵列(FPVA)生物芯片拥有出色的灵活性和可编程性,能够满足多种复杂的实验需求。而作为架构综合的重要阶段,FPVA组件布局会影响包括生物测定完成时间、流体运输路径总长度和交叉污染程度在内的多个性能指标。此外,单元复用是FPVA芯片灵活性和可编程性的重要表现。然而,现有的FPVA组件布局相关研究工作均没有考虑单元复用过程中试剂种类的差异对这些重要指标的影响。为此,该文聚焦于FPVA组件布局过程中单元复用的试剂种类差异问题,提出了基于深度强化学习的考虑单元复用中试剂种类差异的FPVA组件布局算法。首先,通过考虑试剂之间的差异和组件重叠对交叉污染的影响,设计了单元复用复杂度和含有相同试剂组件平均距离两个指标,分别用于量化组件布局方案中各个单元的单元复用复杂程度和含有相同试剂组件的聚集程度。其次,引入了包括组件布局区域限制约束和并发组件不重叠约束在内的约束条件,这些约束确保组件布局方案的合法性。最后,通过设计奖励函数最小化单元复用复杂度和减小含有相同种类试剂的组件间距离,从而达成最小化最终组件布局方案的交叉污染程度、流体运输路径总长度和生物测定完成时间的目标。通过仿真实验,对所提组件布局算法进行了评估。实验结果表明,所提算法能够得到高质量的考虑单元复用中试剂种类差异的FPVA组件布局方案,验证了所提算法的有效性。
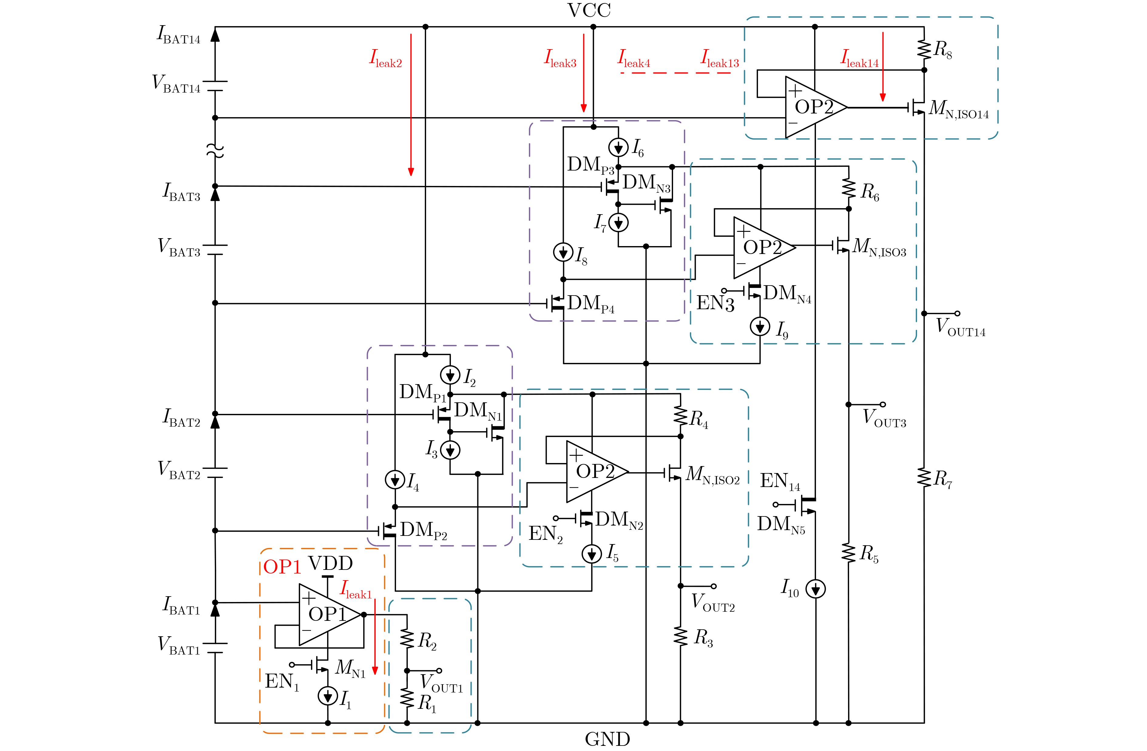
面向多节串联电池组的低漏电流电压采样方法研究
郭仲杰, 高宇洋, 董建锋, 白若楷
2026, 48(3): 1252-1261. doi: 10.11999/JEIT250733
摘要:
针对多节串联电池组采样电路存在通道漏电流导致各节电池电压不一致和影响采样精度的问题,该文提出一种应用于14节串联锂电池的低漏电流电池电压采样方法。通过分析漏电流的产生机制,采用运放隔离有源驱动技术,减小各节电池的通道漏电流,同时为了减小高压MOSFET带来的面积开销,改进了高压域运算放大器。基于0.35 μm高压BCD(Bipolar CMOS DMOS)工艺对电路进行了详细设计和完整性能验证,结果表明,所设计的电池电压采样电路版图面积仅为3.105×0.638 mm2,在不同的温度和工艺角组合下,最大通道漏电流低至48.9 pA。在全面的PVT(Process Voltage Temperature)验证下,电池电压采样最大测量误差小于1.25 mV。该方法将采样过程对电池电压不一致性的影响从18.56%降低至2.122 ppm,为高可靠高精度多节串联电池管理系统提供了有效的解决方案。
面向电池防伪的混合型PUF标签生成技术
贺章擎, 罗思雨, 张军明, 张寅, 万美琳
2026, 48(3): 1262-1270. doi: 10.11999/JEIT250967
摘要:
为应对动力电池供应链中的假冒风险并满足对电池全生命周期追溯的需求,该文提出一种面向电池防伪的混合型PUF标签生成技术。该技术利用PCB覆铜区与电池负极极耳构成的独特电容结构,结合分立电阻形成RC延时电路,并将其接入芯片内基于延时的传统仲裁器PUF(A PUF),从而构建一个集“电池-PCB-芯片”三重物理耦合于一体的混合型PUF电路。该电路将电池、PCB和芯片制造过程中固有的工艺偏差转化为独一无二的电池ID,并集成延时补偿模块与可靠性自筛选模块,显著提升了ID标签的随机性与可靠性。实验结果表明,所生成的标签在随机性(48.85%)、唯一性(49.15%)和可靠性(99.98%)方面均表现优秀。在更换不同电池、PCB或芯片的情况下,数字标签的变化率分别达到14.86%, 24.58%和41.66%,有效验证了该方案可实现“电池-PCB-芯片”之间的深度绑定,为电池真伪验证提供了物理层面上的有效保障。
基于单磁体的双路强流相对论电子束的产生与优化研究
安晨翔, 霍少飞, 史彦超, 翟永贵, 肖仁珍, 陈昌华, 陈坤, 黄慧杰, 申留洋, 罗凯文, 王洪广, 李雨晴
2026, 48(3): 1271-1279. doi: 10.11999/JEIT250487
摘要:
高功率微波(HPM)技术作为现代国防军事和民用科技领域的战略性前沿技术,正引发全球广泛关注和深入研究。然而,受物理机制、材料性能以及制造工艺等多重因素制约,单个HPM源的微波输出功率在提升过程中遭遇了瓶颈,难以实现突破性增长。为突破这一限制,研究人员提出了HPM合成技术,该技术有效地整合多个HPM源,成功实现了峰值功率输出的显著提升,为HPM技术的发展开辟了新的路径。该文聚焦于多路HPM源合成过程中的时间同步难题,设计了一种双路强流相对论电子束产生装置。该装置采用单台脉冲功率驱动源同步驱动双路二极管,并借助单个线圈磁体实现对双路电子束的有效约束。仿真与实验结果表明:该装置能够稳定产生高品质电子束,其电压高达800 kV、电流为20 kA,总功率达到16 GW。在45 ns电压半高宽区间内,电流波形保持稳定,未出现阻抗崩溃现象。此外,通过对阴极引杆结构的改进优化,电子束的角向电流波动从原有的33.17%大幅减小至3.13%,电子束的品质特性得到了显著提升。该研究结果为多路强流相对论电子束的产生和多路HPM源的功率合成提供了可靠的技术基础,在HPM技术领域具有重要的应用前景。
脉动阵列协同层融合的卷积神经网络加速器设计
卢迪, 王振发
2026, 48(3): 1280-1291. doi: 10.11999/JEIT250867
摘要:
卷积神经网络在边缘计算和嵌入式领域的实时应用对硬件加速器的性能和能效提出了严峻挑战。针对基于FPGA的卷积神经网络加速器中普遍存在的数据搬运瓶颈、资源利用率不足和计算单元效率低下等核心问题,该文提出一种脉动阵列协同层融合的混合卷积神经网络加速器架构,将计算密集型邻接层进行深度绑定,在同一级阵列内完成连续计算,减少中间结果向片外存储的频繁存取,降低数据搬运次数和功耗,提升计算速度和整体能效比;设计动态可配置脉动阵列方法,在硬件层面自适应支持多维度矩阵乘法计算,避免为不同规模运算分别部署专用硬件的资源浪费,降低整体FPGA逻辑资源的消耗,提升硬件资源的适应性与灵活性;通过精心规划计算流与控制逻辑,设计流式脉动阵列计算方法,确保脉动阵列计算单元始终保持在高效工作状态,数据在计算引擎中以高度流水化和并行方式持续流动,提升脉动阵列内部处理单元利用率,减少计算空洞期,提升整体吞吐率。实验结果表明,在Xilinx Zynq-7100平台上,VGG16, ResNet50以及Yolov8n在所提出加速器上的性能分别达到390.25GOPS, 360.27GOPS和348.08GOPS,为部署高性能、低功耗的CNN推理至资源受限的边缘设备提供了有效的FPGA实现途径。
加载人工磁导体的三频可穿戴天线
靳彬, 张佳琳, 杜成珠, 褚君
2026, 48(3): 1292-1300. doi: 10.11999/JEIT251050
摘要:
该文设计了一款加载人工磁导体(AMC)的三频可穿戴天线,分别设计了三叉戟结构的三频单极子天线和3层方形环状的三频AMC单元,天线和AMC均采用半柔性基板Rogers 4003,通过在天线背面加载4×5的AMC阵列,获得的集成天线实测工作带宽为2.38~2.52 GHz, 3.3~3.86 GHz和5.54~7.86 GHz 3个频段,覆盖ISM科学频段(2.4~2.4835 GHz)、5G-n78频段(3.3~3.8 GHz)和5G-WiFi 5.8 GHz频段(5.725~5.875 GHz)。在2.5 GHz, 3.5 GHz和5.8 GHz处实测增益分别提升了5.3 dB, 4.6 dB和2.2 dB;前后比(FBR)较不加载AMC时分别提升了19.8 dB, 16.7 dB和12.4 dB。此外,AMC反射板能够有效降低比吸收率(SAR值),使得集成天线SAR值均在0.025 W/kg/g以下,远低于美国联邦通信委员会(FCC)标准和欧洲联邦通信委员会(ETSI)标准,并对天线附着在人体胸腔、背部和大腿上时的性能进行实测,测试结果表明,所设计的天线能够安全、灵活地应用于人体。
小型化宽阻带折叠基片集成波导滤波器研究
柯榕杰, 王洪斌, 程钰间
2026, 48(3): 1301-1310. doi: 10.11999/JEIT250869
摘要:
为满足5G/6G通信系统对小型化、高集成以及宽阻带的需求,该文提出一种基于高温共烧陶瓷(HTCC)技术的八分之一模折叠基片集成波导(FSIW)4阶带通滤波器。该滤波器融合折叠SIW的小型化优势与HTCC的三维集成特性,通过八分之一模FSIW腔体结构实现尺寸缩减,滤波器尺寸仅为0.29λg×0.29λg,其中λg为其中心工作频率(f0)下对应的波导波长。采用金属通孔抑制高次模耦合,加载弯折微带线引入传输零点,增加L型枝节优化高频响应,在上阻带形成3个可控的传输零点,实现20 dB@3.73f0的宽阻带特性。实测结果显示,该滤波器中心频率为6.4 GHz,虽存在一定频偏与插入损耗,但相较现有研究,在小型化、阻带宽度及传输零点数量上均具明显优势,有望应用于高密度集成通信系统中。
密码学与网络信息安全
改进的全轮HALFLOOP-48相关调柄攻击
孙晓萌, 张文英, 苑兆忠
2026, 48(3): 1311-1321. doi: 10.11999/JEIT251014
摘要:
HALFLOOP是一类基于调柄机制、结构类似AES的轻量级分组密码,用于保护第4代高频无线电系统中的自动链路消息。由于其行移位与列混合操作具有使差分快速扩散的特点,寻找具有实际可行性的长轮数、高概率的差分区分器,并实现对完整轮HALFLOOP-48的有效攻击仍是亟待解决的关键问题。为此,该文提出一个新的截断差分三明治区分器框架,并基于布尔可满足性(SAT)方法实现自动化搜索最优差分区分器。该框架将密码分为3个子密码层, \begin{document}$ {{E}}_{0} $\end{document}\begin{document}$ {{E}}_{1} $\end{document}使用字节级模型,\begin{document}$ {{E}}_{\rm{m}} $\end{document}使用比特级模型。为突破大型S盒差分特征建模的瓶颈,该文提出基于仿射子空间的降维方法,将高维向量的差分特征分解为两个低维子向量,显著降低了SAT的约束规模。其次,为提高区分器概率,将\begin{document}$ {{E}}_{0} $\end{document}\begin{document}$ {{E}}_{1} $\end{document}的依赖关系系统地分为3层,逐一计算每层概率并相乘,得到了概率高达\begin{document}$ {2}^{-43.2} $\end{document}的8轮HALFLOOP-48截断差分三明治区分器,且给出了满足该差分路径的明文对实例。最终,利用该实际差分路径,对完整轮数的HALFLOOP-48算法发起密钥恢复攻击。与已有结果相比,该文结果在时间复杂度上减少了\begin{document}$ {2}^{25.4} $\end{document},在内存复杂度上减少了\begin{document}$ {2}^{10} $\end{document}。结果说明HALFLOOP算法无法抵抗相关调柄下的三明治攻击。
一类双阶扭曲广义里德-所罗门码及其扩展码
程鸿丽, 朱士信
2026, 48(3): 1322-1332. doi: 10.11999/JEIT251045
摘要:
该文研究了有限域\begin{document}$ {\mathbb{F}}_{q} $\end{document}的一类双阶扭曲广义里德-所罗门(GRS)码\begin{document}$ {C}_{k,\boldsymbol{h},\boldsymbol{\eta }}(\boldsymbol{\alpha },\boldsymbol{v}) $\end{document}及其扩展码\begin{document}$ {C}_{k,\boldsymbol{h},\boldsymbol{\eta }}(\boldsymbol{\alpha },\boldsymbol{v},{\boldsymbol{\infty}}) $\end{document},不仅给出了这两类码的校验矩阵,还分别刻画了码\begin{document}$ {C}_{k,\boldsymbol{h},\boldsymbol{\eta }}(\boldsymbol{\alpha },\boldsymbol{v}) $\end{document}是极大距离可分(MDS)码或者是几乎极大距离可分(AMDS)码以及码\begin{document}$ {C}_{k,\boldsymbol{h},\boldsymbol{\eta }}(\boldsymbol{\alpha },\boldsymbol{v},{\boldsymbol{\infty}}) $\end{document}是MDS码的充要条件。基于舒尔方法,当\begin{document}$ k\geq 4 $\end{document}时,该文确定了这两类码的非GRS性质,还分别给出了码\begin{document}$ {C}_{k,\boldsymbol{h},\boldsymbol{\eta }}(\boldsymbol{\alpha },\boldsymbol{v}) $\end{document}为几乎自对偶码以及码\begin{document}$ {C}_{k,\boldsymbol{h},\boldsymbol{\eta }}(\boldsymbol{\alpha },\boldsymbol{v},{\boldsymbol{\infty}}) $\end{document}为自正交码的充要条件,并且构造了一类具有灵活参数的几乎自对偶双阶扭曲GRS码。
嵌套多芒星的全着色
苏榕进, 方刚, 朱恩强, 许进
2026, 48(3): 1333-1342. doi: 10.11999/JEIT250861
摘要:
Gk-全着色是指使用k种颜色对图的顶点与边同时进行着色,使得任意相邻的顶点、相邻的边,以及任意关联的顶点与边之间均着不同颜色。全着色猜想断言:任何简单图均存在(\begin{document}$\varDelta $\end{document}+2)-全着色,其中\begin{document}$\varDelta $\end{document}代表图的最大度。自该猜想提出以来,一直受到广泛关注,并取得了丰富的研究进展。然而,尽管经过数十年的努力,全着色猜想至今仍未得到完全证明,甚至对平面图情形亦不例外。目前,对于平面图,仅剩最大度为6且同时含有4-扇子结构,或最大平均度不低于23/5的图类尚未被证实。该文针对这类平面图的全着色展开研究,提出一类称为嵌套多芒星的图类,其最大度为6、包含4-扇子结构,且最大平均度不低于23/5。该文证明了全着色猜想在此类图上成立。特别地,发现一类属于I-型图的嵌套多芒星,即存在7-全着色。这一结果进一步推进了对平面图全着色问题的理解。
无线通信与物联网
智能反射面通信近邻互耦模型与可调阻抗优化方法
吴炜, 王文鼐
2026, 48(3): 1343-1353. doi: 10.11999/JEIT251109
摘要:
智能反射面(RIS)通常由大量可编程反射单元密集排布而成,当反射单元间距小于入射信号半波长时,电磁互耦效应会显著影响RIS部署的整体性能。为此,该文针对RIS辅助的无线通信系统,研究基于近邻互耦矩阵的简化信道模型以及可调阻抗优化方法。首先,依据互阻抗强度随间隔单元数增加而快速衰减的电磁特性,提取紧邻和次紧邻互耦参数,并结合对应的映射矩阵构建近邻互耦矩阵;其次,在远场条件下,基于等效耦合距离对收发端与RIS间互阻抗计算表达式进行简化,进而建立低复杂度互耦感知信道模型。进一步,基于简化模型并采用阻抗分解法,推导RIS可调阻抗的最优闭式解,其求解复杂度显著低于诺伊曼级数近似算法,并且不受反射单元间距和数量影响。仿真结果表明,所提信道模型和阻抗优化方法在反射单元间距小于等于1/4信号波长时具备较高的准确性和有效性。
高效侧信道分析:从协同去噪到自适应B样条降维
罗玉玲, 徐海洋, 欧阳雪, 付强, 秦圣, 刘俊秀
2026, 48(3): 1354-1365. doi: 10.11999/JEIT251047
摘要:
侧信道分析(SCA)是一种强大的密码分析技术,但其攻击效率受到原始功耗轨迹信噪比低、冗余高维数据掩盖局部泄露以及关键参数设定依赖经验等挑战的严重制约。针对上述问题,该文提出自适应B样条降维与协同去噪的侧信道分析方法,以实现高效且鲁棒的侧信道攻击。该框架包含3个核心步骤。首先,构建协同去噪框架(CDF),通过整合基于皮尔逊相关系数的轨迹筛选机制和基于奇异值模板的去噪方法,有效提升了功耗轨迹的信噪比。其次,设计一种新颖的基于邻域不对称性聚类(NAC)的方法,用于自适应地确定CDF中的关键阈值,从而增强方法的鲁棒性。最后,首次将B样条技术引入功耗轨迹的降维处理,并提出基于自适应B样条降维(ABDR)的高效局部建模降维方法,在大幅度压缩数据量的同时,最大限度地保留了关键泄漏信息,显著降低后续侧信道分析的计算开销。实验结果表明,在数据集OSR2560上,信噪比提升了60%,密钥恢复所需的痕迹数量从3 000条减少至1 200条。在数据集OSR407上,信噪比提升了150%,将痕迹数量从2 400条减少至1 500条,在显著降低数据维度的基础上,有效增强了正确密钥与错误猜测密钥的区分度,进而提高了攻击效率。
时空约束下优选近邻指纹定位算法
王逸帆, 孙顺远, 秦宁宁
2026, 48(3): 1366-1376. doi: 10.11999/JEIT250777
摘要:
针对室内指纹定位中降维技术导致的信号与物理空间的几何关联弱化、信号时变引起的在线映射偏差以及定位过程中伪近邻点干扰等问题,该文提出时空约束下优选近邻指纹定位算法。在离线降维建库阶段,引入空间关联约束,依据参考点间的物理距离调节低维特征空间结构,加强低维特征与物理坐标的耦合关系;同时设计时变一致约束,促使同一位置不同时刻的指纹在映射后的低维空间中保持聚集,以提升高维信号到低维特征的映射稳定性。在在线定位阶段,融合共享近邻相似度和欧氏距离生成邻距相似度,据此构建近邻集,进而采用基于Z-score阈值的迭代优化策略,分析内部相似度分布并剔除伪近邻点,保障近邻质量和定位精度。实验结果表明,所提算法在实测数据集上平均定位误差较基准方法降低至少12.42%,在公开数据集上降低至少7.08%,且在相同误差范围内的累计概率更高。
雷达、水声、导航、阵列信号处理
基于非均匀四线性自相关函数的二次调频信号检测与参数估计
杨宇超, 方刚
2026, 48(3): 1377-1389. doi: 10.11999/JEIT250723
摘要:
该文提出一种新颖的集成式时频分析技术,即非均匀四线性自相关函数(NQAF),用于针对高斯白噪声背景下2次调频(QFM)信号的检测与参数估计。所提方法的核心思路在于利用非均匀采样技术构建高阶自相关函数实现信号在时间-延迟时间域的相参积累与检测,并利用de-chirp技术分步完成信号的参数估计。该方法扩展了自相关处理的框架,降低了核函数的非线性度。理论分析与数值模拟表明,与主流先进算法相比,该文所提方法对于采样样本的处理方法更为灵活,在性能方面拥有较低的计算复杂度与信噪比阈值。
地磁背景下磁异常空间延拓的优化多层等效源方法
管宇, 张慧强
2026, 48(3): 1390-1400. doi: 10.11999/JEIT250958
摘要:
磁异常延拓是地磁空间信息获取与处理的重要技术手段。针对现有的频率域方法在向下延拓中具有不适定性,以及传统等效源方法难以兼顾多尺度场源拟合精度的问题,该文提出了一种磁异常空间延拓的优化多层等效源方法。该方法采用基于功率谱分析的深度估计与变分模态分解技术构建多层等效源参数设定框架,并引入真菌生长算法对等效源反演过程进行协同优化。理论模型与EMAG2仿真实验表明,该方法显著降低了模型构建的主观性,在5%高斯噪声干扰下仍能保持较高的信号保真度与抗噪鲁棒性。基于澳大利亚实测磁异常网格数据的应用验证,该方法在复杂构造区与平缓基底区均具有优异的普适性与延拓精度。